Fig. 1
From: Nur77-mediated TRAF6 signalling protects against LPS-induced sepsis in mice

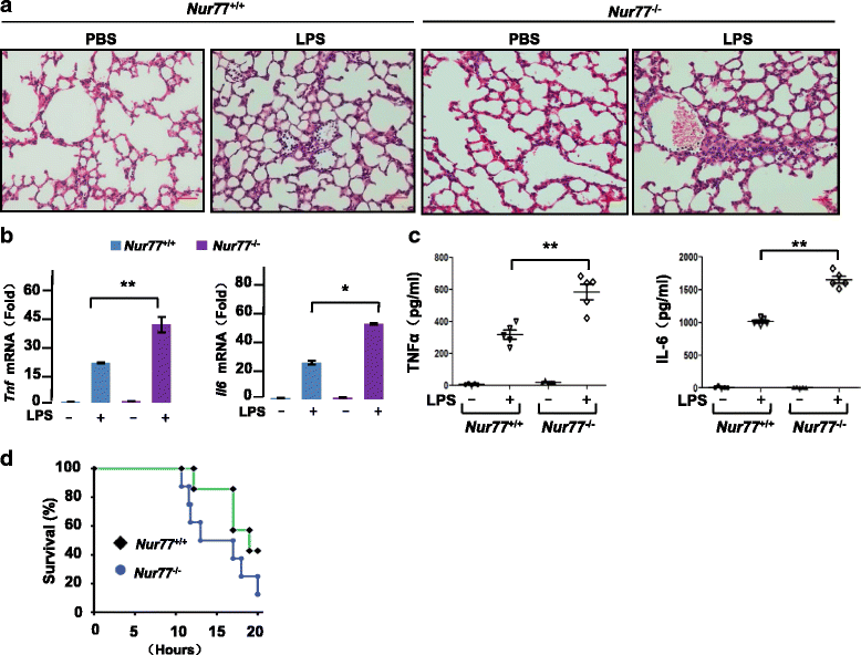
Mice deficient in Nur77 are more susceptible to LPS-induced sepsis. a Histological analysis of lungs from Nur77+/+ and Nur77−/− mice 6 h after challenge with PBS or LPS (20 mg/kg). Representative images are shown. Scale bars, 100 μM. Original magnification, 100x. b RT-PCR (left) and Real-time PCR (right) quantification of expression of hepatic Tnf and Il6 mRNA from Nur77+/+ and Nur77−/− mice 2 h after challenge with PBS or LPS (20 mg/kg). Error bars represent means ± SD from 3 biological replicates. *p < 0.05 and **p < 0.01. c ELISA assay of TNFα and IL-6 expression in serum of LPS-treated Nur77+/+ mice (n = 5) and LPS-treated Nur77−/− mice (n = 5). Error bars represent means ± SD. **p < 0.01. d Survival of Nur77+/+ mice (n = 7) and Nur77−/− mice (n = 8) treated with LPS and monitored for up to 24 h