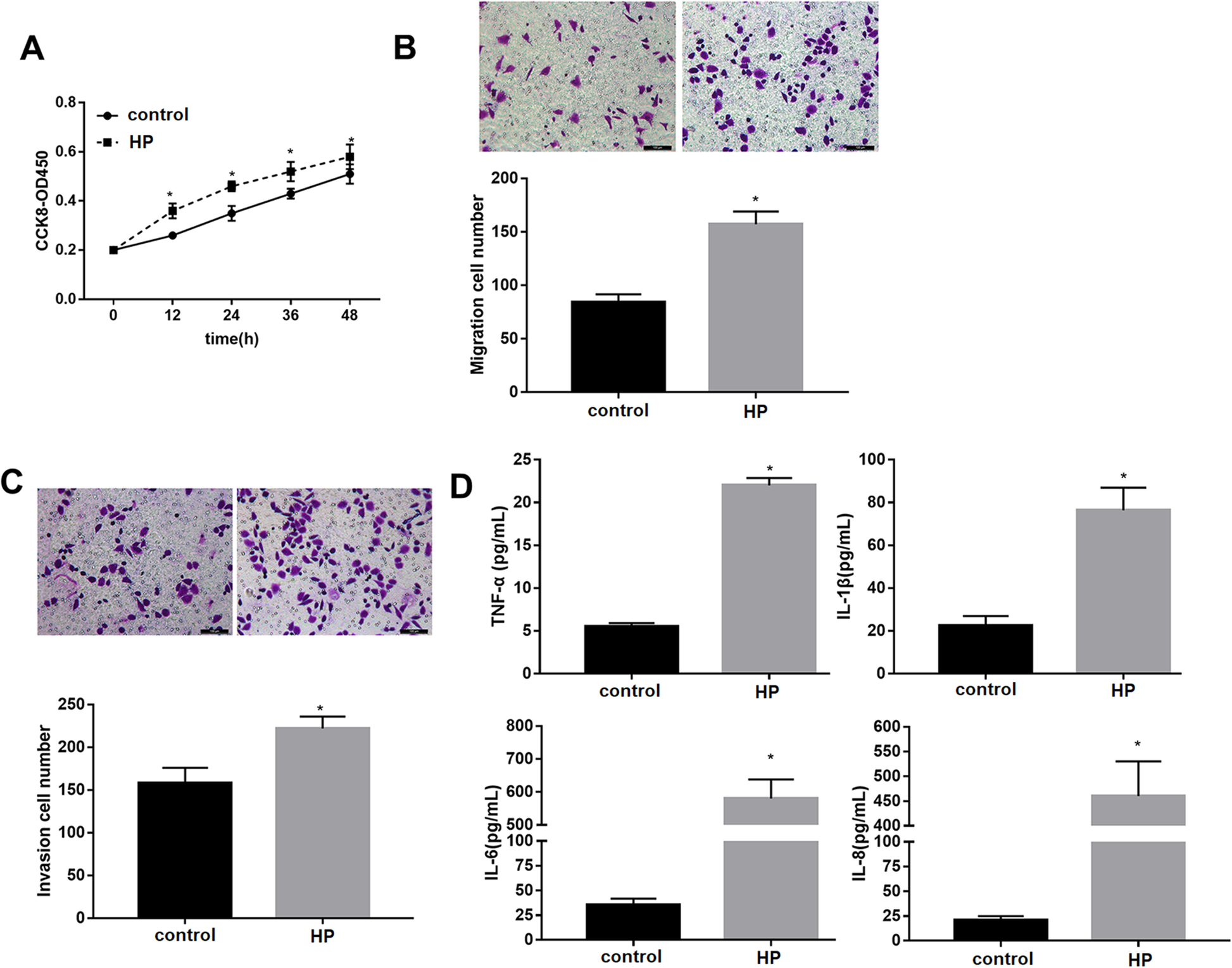
Fig. 2

The effect of HP infection on GC cell behaviors. SGC-7901 cells were infected with HP at MOI = 100 for 24 h. a: Cell viability was analyzed using a CCK-8 kit. b, c: Cell migration and invasion were analyzed using transwell assays. d: The levels of pro-inflammatory cytokines were determined by ELISA. Each experiment was repeated three times. *p < 0.05 vs. control