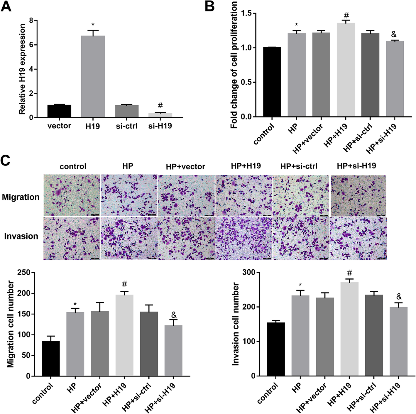
Fig. 3

The effect of H19 on cell behaviors of SGC-7901 cells infected with HP. SGC-7901 cells were transfected with H19, si-H19 and their respective controls, followed by HP infection at MOI = 100 for 24 h. a The overexpression and knockdown efficiencies of H19 were confirmed by qRT-PCR. b Cell proliferation was analyzed using a CCK-8 kit. c Cell migration and invasion were analyzed using transwell assays. Each experiment was repeated three times. *p < 0.05 vs. vector or control; #p < 0.05 vs. si-ctrl or HP+ vector;& p < 0.05 vs. HP + si-ctrl