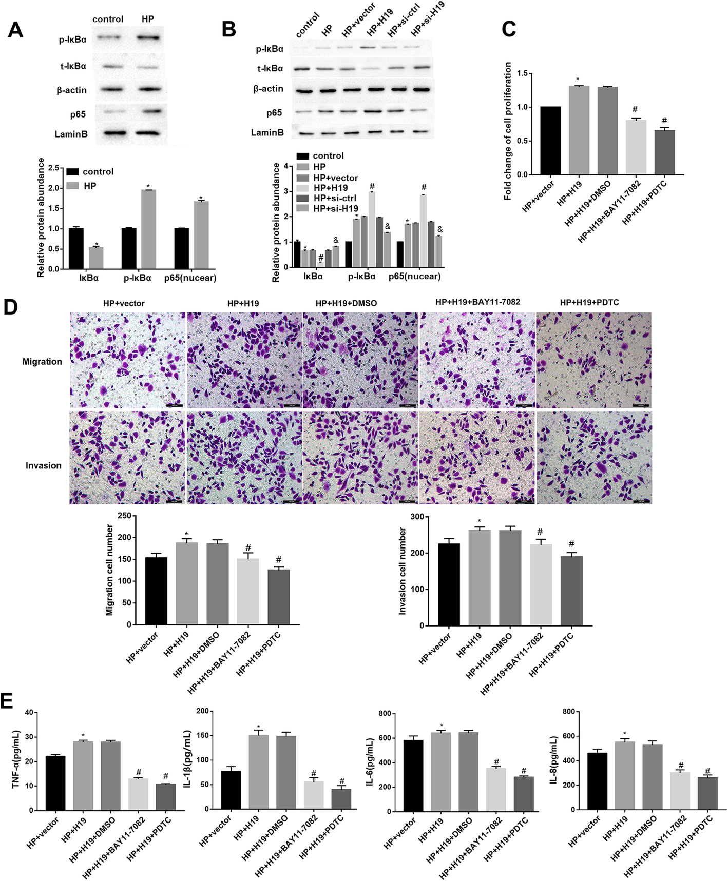
Fig. 4

H19 promoted HP-induced GC cell proliferation, migration, and invasion via NF-κB signaling pathway. a: The protein levels of phosphorylated (p)-IκBα, total (t)-IκBα, and nuclear p65 in SGC-7901 cells infected with HP at MOI = 100 for 24 h were determined by western blotting. b: The effect of H19 on HP-activated NF-κB signaling pathway was determined by western blotting. c-e: SGC-7901 cells were transfected with H19 overexpression vector and corresponding vector controls, followed by treatment with BAY11–7082 and PDTC. After which, cells were infected with HP at MOI = 100 for 24 h. c: Cell proliferation was analyzed using a CCK-8 kit. d: Cell migration and invasion were analyzed using transwell assays. e: The pro-inflammatory cytokines levels were determined by ELISA. Each experiment was repeated three times. *p < 0.05 vs. control or HP + vector; #p < 0.05 vs. HP + H19+ DMSO