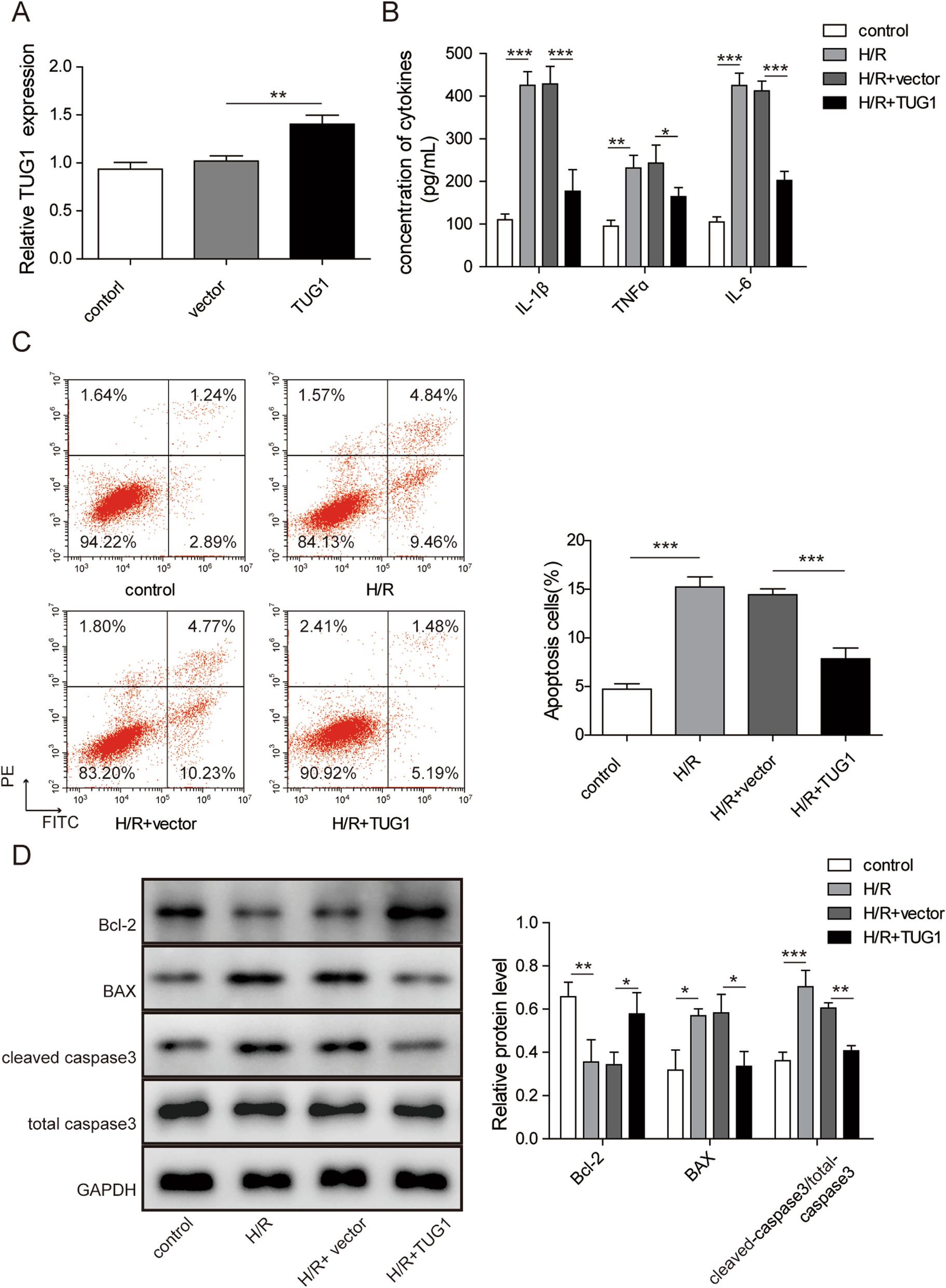
Fig. 2

Overexpression of TUG1 alleviated cell apoptosis caused by H/R. a: The relative expression level of TUG1. b: The concentration of cytokines including TNF-α, IL-1β, and IL-6 were measured by ELISA. c: Cell apoptosis was assessed by flow cytometry. d: The relative expression levels of Bcl-2, Bax and cleaved-caspase-3 in H/R-induced HK-2 cells were detected by western blot. Results were presented as mean ± SD. *P < 0.05, **P < 0.01, ***P < 0.001